山东埃尔派 | 点击量:0次 | 2020-11-12
中国工程院发布,面向2035的新材料强国战略研究
材料产业是国民经济建设、社会进步和国防安全的物质基础。
我国已进入工业化中后期,材料的作用显得尤为重要,开展新材料强国战略研究,对支撑我国制造强国战略实施具有重要战略意义。为推动新材料产业高质量发展,支撑制造强国战略实施。
近日,中国工程院制定面向 2035 的新材料强国发展战略,为国家加快提升新材料自主创新能力和产业核心竞争力提供咨询建议。
01前言
近几年,在新一轮科技革命和产业革命的大背景下,新材料技术不断取得新突破,新材料和新物质结构不断涌现,全球新材料产业保持快速增长态势。与发达国家相比,我国新材料产业起步较晚、基础薄弱。
02新材料产业发展现状及趋势
(一)国外新材料产业发展现状及趋势
1. 产业发展现状及趋势
全球新材料产业发展迅速,产业规模不断扩大。据统计,2019 年全球新材料产值达 2.82万亿美元。全球新材料产业已形成三级梯队竞争格局,各国产业发展各有所长。
第一梯队是美国、日本、欧洲等发达国家和地区,在经济实力、核心技术、研发能力、市场占有率等方面占据绝对优势。第二梯队是韩国、俄罗斯、中国等国家,新材料产业正处在快速发展时期。第三梯队是巴西、印度等国家。
从全球看,新材料产业垄断加剧,高端材料技术壁垒日趋显现。大型跨国公司凭借技术研发、资金、人才等优势,以技术、专利等作为壁垒,已在大多数高技术含量、高附加值的新材料产品中占据了主导地位。
当前,以新一代信息技术、新能源、智能制造等为代表的新兴产业快速发展,对材料提出了更高要求,如超高纯度、超高性能、超低缺陷、高速迭代、多功能、高耐用、低成本、易回收、设备精良等,新材料的研制难度前所未有 。
新材料产业向绿色化、低碳化、精细化、节约化方向发展。新材料研发及制备方法创新进程加快。
以材料基因工程为代表的材料设计新方法的出现,大幅缩减了新材料的研发周期和研发成本,加速新材料的创新过程。
物联网、人工智能、云计算等新一代信息技术和互联网技术的飞速发展,以及新型感知技术和自动化技术的应用,推动新材料产业研发进程不断加快。
2. 新材料产业政策
近年来,国外主要发达国家针对新材料重点领域出台了相关专项政策,对重点新材料领域实行长期精准扶持和提前战略布局,促进本国新材料产业快速发展,使其纷纷在国际新材料产业中占据了领先地位。
如在第三代半导体领域,美国、欧洲、英国、日本、韩国等国家和地区近年来出台了 60 余项政策,总投入 37 亿美元,主要发展电力电子、光电子、微波射频、半导体照明等领域的 SiC 衬底、GaN 射频器件、 GaN LED、 SiC 和 Si 基 GaN 功率器件、有机发光半导体(OLED)、电力电子器件等 芯片封装材料 。
针对重点材料领域,国外积极实施保护本国利益的贸易政策。截至 2020年8月,美国已对约5500亿美元中国输美商品加征关税,关税清单中广泛涉及通信、电子、机械设备、汽车、家具等产品,这些产业间接或直接影响到上游新材料企业,尤其是低附加值的材料企业利润将受到较大影响。
发达国家对关键技术和产品的出口不断设置壁垒。2018年8月,美国总统签署了《出口管制改革法案》,同年11月美国商务部工业与安全局又提出了一份针对关键技术和相关产品的出口管制框架方案,列出了14个考虑进行管制的领域,涉及先进材料技术以及与新材料制备相关的设备、检测仪器等 。
(二)我国新材料产业发展现状及问题
1. 产业发展现状
新材料产业的生产体系基本完整,产业规模不断壮大。据统计,自“十二五”以来,我国新材料产业产值快速扩张,从2010年的0.65 万亿元增长到2019年的4.57万亿元。
新材料科技快速发展不断推动产业结构优化。如超级钢、电解铝、低环境负荷型水泥、全氟离子膜、聚烯烃催化剂等产业化关键技术的突破,促进了钢铁、有色金属、建材、石化等传统产业转型升级。
新材料为我国航空航天、能源交通、工程建设、资源节约及环境治理等领域一系列国家重大工程的实施提供了不可或缺的物质基础和保障。
例如,高性能钢材料、轻合金材料、工程塑料等产品结构不断优化,有力支撑和促进了高速铁路、载人航天、海洋工程、能源装备的“走出去”;第三代铝锂合金成功实现在大飞机上应用等。
2. 产业发展存在的问题
材料支撑保障能力不强,受制于人问题突出,产业链自主可控性较差。引领发展能力不足,创新链不通畅,难以抢占战略制高点 。新材料研发投入方式单一,投入不足且分散,原始创新能力弱。质量技术基础设施建设薄弱,产业支撑体系不健全。未形成良好的产业发展生态,产业发展环境有待优化。
03面向 2035 的新材料产业发展战略需求
当前,我国正处于战略转型期,亟需开辟新的经济增长点,提高环境承载能力,这为我国新材料的大发展提供了难得的历史机遇。在转型升级和新型工业化发展的交汇时期,对新材料的战略需求特别突出。
(一)运载工具领域
《中国制造 2025》中提出大力发展新能源、高效能、高安全的系统技术与装备,完善我国现代交通运载核心技术体系,发展时速 400 km 高速列车、远程宽体客机、新能源汽车等运载工具,提升交通运载可持续发展能力和“走出去”战略支撑能力。因此,亟需对重型直升机、高速列车、远程宽体客机、新能源汽车、重型运载火箭、航天器等运载工具所需核心部件及关键材料进行研发,形成核心部件产品自主保障能力(见表 1)。

(二)能源动力领域
以煤炭为主和油气资源紧缺的能源结构,决定了我国国家能源战略发展重点在于发展新一代高效清洁燃煤发电技术和深海油气资源开发技术。
先进能源动力系统用特种合金代表国家高端装备核心竞争力,属于国家战略型新材料范畴,是我国抢占技术制高点的重大机遇。核电、油气开发等能源领域重大项目对特种合金、稀土材料、非晶材料、超导材料、复合材料等新材料提出急迫需求(见表 2)。

(三)信息显示领域
集成电路与信息显示是我国电子信息产业的两大基石,是信息领域为数不多的千亿美元级产业,带动力和辐射力极强,在我国国民经济中占有极其重要的战略地位,信息显示领域新材料需求见表3。新型信息技术及产业的发展需要电子信息材料支撑,当前我国电子信息材料研发技术与发达国家存在较大差距。

(四)生命健康领域
随着全球人口老龄化日益加剧,人们对自身健康的关注度不断提高,健康产业进入加速发展时期。生物医用材料的快速突破,将在疾病快速诊断、人体器官修复移植方面为人类带来福祉,对国家的医疗安全、人民健康产生至关重要的影响,生命健康领域新材料需求见表4。

04 新材料强国发展战略
到2025年,重点新材料总体技术和应用与国际先进水平同步,部分达到国际领先水平;全面提升新材料产品质量水平与稳定性,中高端产品所占比重大幅提升,整体水平进入全球价值链中高端环节;关键高端材料和高端装备自主研发水平和自主保障能力显著提升,关键短板材料受制于人问题得到有效缓解。
到2035年,在世界材料强国行列中占有一席之地;围绕保障国家安全、产业安全、科技安全的重大需求,核心系统、关键器件受制于人的问题基本解决;对事关国计民生和国家安全重点领域的器件与材料需求,构建系统性、全方位的支撑保障能力;全面提升材料行业的国际竞争力,基本建成材料自主创新体系。
到2050年,位于世界材料强国前列,全面建成材料自主创新体系,材料研发能力和产业竞争力处于全球领先水平;材料发展全面满足国民经济建设和国防安全需求,支撑人类经济社会发展。
(一)发展重点与发展方向
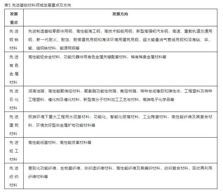
1. 先进基础材料
先进基础材料领域发展重点及发展方向主要包括先进钢铁材料、先进有色金属材料、先进石化材料、先进建筑材料、先进轻工材料及先进纺织材料等(见表5)。

2. 关键战略材料
关键战略材料领域发展重点及发展方向主要包括高端装备用特种合金、高性能纤维及其复合材料、新型能源材料、先进半导体材料及芯片制造和封装 材料、稀土功能材料、电子陶瓷和人工晶体、先进结构功能一体化陶瓷和功能梯度材料、高性能分离膜材料、新型显示材料、新一代生物医用材料及生物基材料等(见表6)。

3. 前沿新材料
前沿新材料领域发展重点及发展方向主要包括3D打印用材料、超导材料、智能仿生材料、石墨烯材料等(见表7)。

4. 新材料评价、表征、标准平台建设
新材料评价、表征、标准平台建设主要包括平台基础要素建设与完善、机制建设与完善、平台运行重点任务等重点发展方向(见表8)。

下一篇: 碳纤维实验室三合一超微粉碎机
